首页
招标公告
中标公告
通知公告
政采网上商城
岗位职责
工作指南
政策法规
下载专区
联系我们
您所在的位置:
首页
>>
工作指南
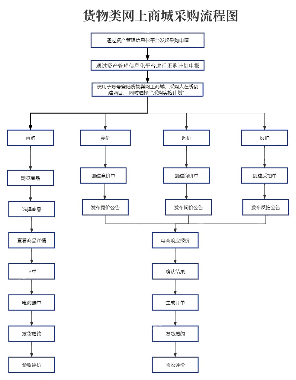
货物类网上商城采购流程图
发布时间:2025-09-22
点击:622次
版权所有©徐州工业职业技术学院招投标管理办公室 苏ICP备09096995号-1 苏公网安备:32030202000257号
地址:徐州市鼓楼区襄王路1号 邮编:221140 电话:0516-85782688 E-mail:zbb85782688@sina.com