首页
采购公告
结果公告
通知公告
政采网上商城
集采目录
工作指南
政策法规
上级制度
校内制度
江苏省政府集中采购目...
下载专区
联系我们
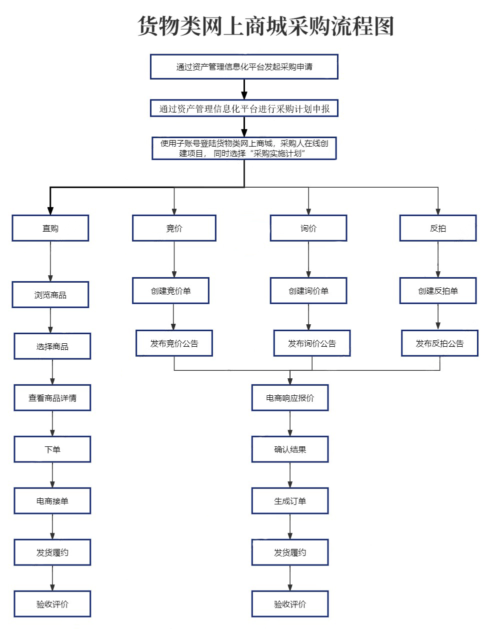
货物类网上商城采购流程图
发布者:系统管理员
发布时间:2025-09-22
浏览次数:
74